关于我们
|
加入收藏
|
联系我们
网站首页
单位概况
新闻中心
业务办理
OA系统
党建工作
法律法规
资料下载
您现在所在的位置:
首页
>>
新闻中心
>>通知公告
新闻中心
工作动态
通知公告
行业新闻
计量资讯
计量技术规范
通知公告
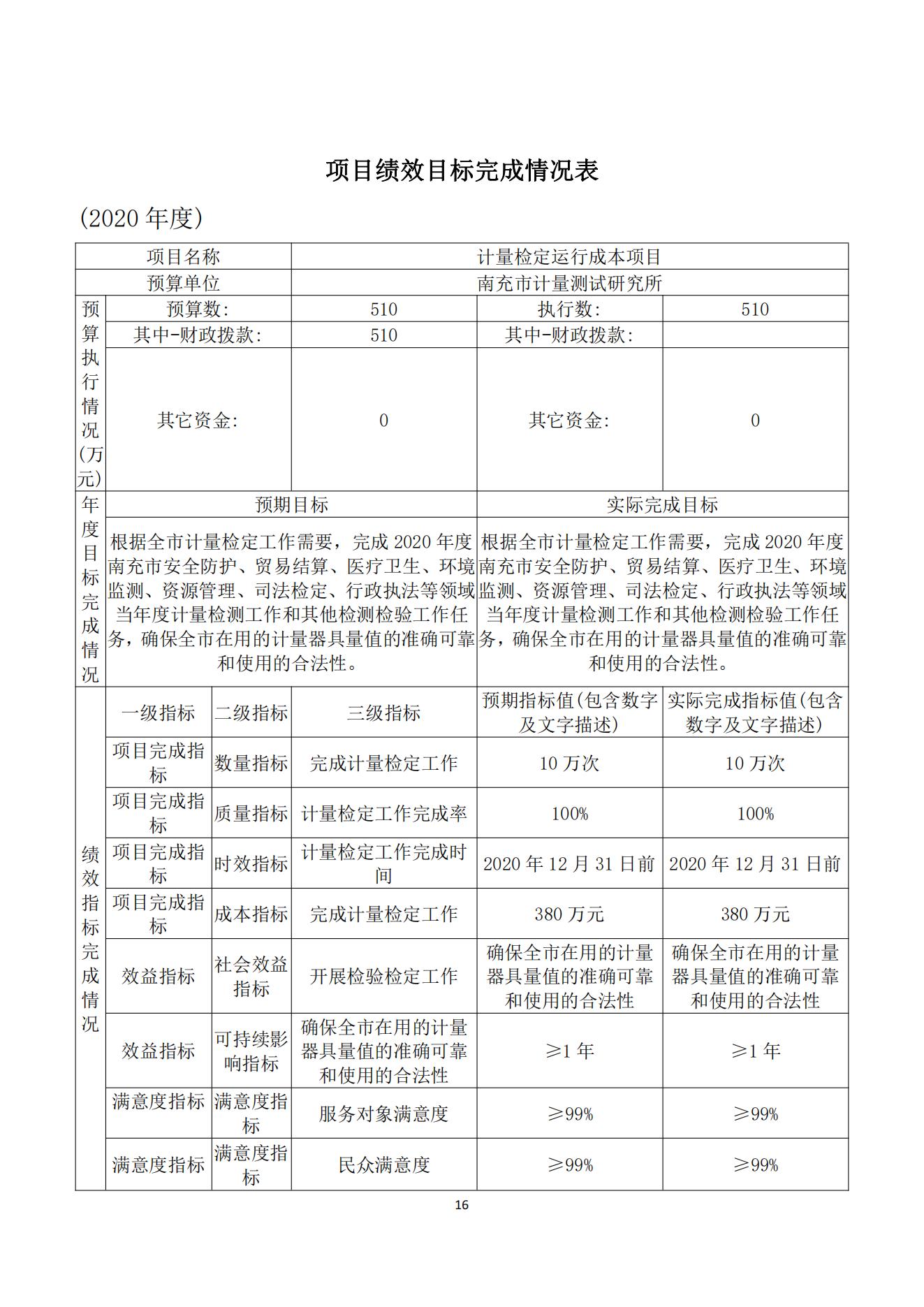
南充市计量测试研究所2020年度决算公开
发表时间:2021-09-26 16:42:00 点击:
---质量系统相关单位---
---成都市计量检定测试院---
---中国测试技术研究院---
---市政府门户网站---
---南充市市场监督管理局---
---兄弟单位---
---广元市计量检定测试所---
---乐山市计量测试所---